招贤纳士
2023年浙江师范大学外国语学院专任教师招聘公告
来源:未知 时间:2023-03-31
01
招聘单位
浙江师范大学外国语学院
02
招聘方背景
浙江师范大学外国语学院为全球外国语大学联盟成员,始建于1960年,现有外国语言文学一级学科博士点、硕士点,设有及学科教学(英语)、翻译硕士(英语、日语)2个专业学位硕士点,英语、日语、翻译、法语4个本科专业和大学外语教学部,英语、翻译、日语专业为国家一流本科专业建设点。各专业招生分数线连年稳居浙江省属高校同类专业第一名。学院现有专任教师122人,在校学生1600余人,本、硕、博一体化培养。
学院1997年获批浙江省属高校首家外语类重点学科“外国语言学及应用语言学”,现有浙江省A类一流学科“外国语言文学”。学院是非洲研究与中非合作省部共建协同创新中心、教育部中国南非人文交流研究中心核心成员,牵头建设全校性跨学科研究平台“丝路文化与国际汉学研究院”,设有外国语言学及应用语言学研究所、基础外语教育研究中心、典籍翻译与海外汉学研究中心、非洲翻译研究中心(非洲翻译馆)、外国文学研究所等校级研究机构。
学院致力于培养德智体美劳全面发展,家国情怀与国际视野兼具,专业知识与人文素养兼备,语言能力与实践能力皆强,富有创新精神、跨文化能力与自我发展能力的复合型高素质人才。在校生近5年英语专八通过率高出全国师范类院校平均通过率50个百分点及以上,蝉联7届全国师范生教学技能竞赛一等奖(全国唯一),蝉联4届全国学科教学(英语)专业教学技能大赛一等奖,蝉联3届全国师范联盟风采展示一等奖,屡获全国英语演讲大赛特等奖、全国英语写作、阅读大赛一等奖,“挑战杯”红色专项全国一等奖等,另获省级及以上荣誉400余项。
毕业生广受欢迎,涌现出80余名中学特级教师、正高级教师、党的二十大代表、中小学校长、省市教研员、省教坛新秀等教学名师,长江学者、高校校长、教育部基础教育教指委副主任、英语专业教指委副主任委员等专家学者,也涌现出浙江省人民政府外事办主任、上海市人民政府外事办主任等外事工作领导和新闻、经贸、法律等不同行业翘楚。
学院办学条件优越,拥有24,000平方米的教学大楼,建有设备先进的语言实验室和国内一流的笔译实验室、同声传译实验室、外语自主学习和教学中心、职前外语教师实训中心、眼动实验室和学术报告厅等先进教学设施,为师生教学科研活动提供了良好条件。
诚邀广大海内外高层次人才与优秀青年博士加盟,逐梦一流,一起向未来!
03
招聘计划
04
引进政策
一、高层次人才引进政策
(一)杰出教授
A类:教学科研水平达到或接近院士、国家重大人才工程计划以及海内外具有与上述人才相当学术地位和成就的学者。
B类:教学科研水平达到或接近国家重要人才工程青年计划的人才以及海内外具有与上述人才相当学术水平的学者。
待遇:(服务期10年,首聘期5年)
(二)双龙学者
符合浙江师范大学双龙学者特聘教授申报条件的优秀人才(省内外省级人才引进纳入双龙学者统筹考虑)。
1.年龄、职称要求:人文社科类一般要求50周岁以下;应聘者一般应具有正高职称,具有博士学位且具有1年以上国外学习工作经历者可适当放宽职称要求。
2.业绩要求具备下列条件之一:
(1)获得国家自然科学奖、国家科技进步奖和国家技术发明奖二等奖及以上(排前四名),或获得国家级优秀教学成果奖一等奖及以上、省部级科研成果奖一等奖及以上(排名前三),或获得国家级优秀教学成果奖二等奖(排名前二)、省部级科研成果奖二等奖(排名前二),或省部级科研成果奖三等奖(排名第一),或学术成果入选全国哲学社会科学成果文库专著。
(2)人文社科类学者主持2项及以上国家级一般项目或者主持国家级一般项目1项和省重大重点项目1项,并于近6年取得以下业绩之一:在本学科公认的一流学术期刊发表系列论文或省部级以上科研成果(提供3项代表性成果);主编教育部普通高等教育国家级规划教材1部或金课1门。
3.直接引进的高水平博士可不受双龙学者入选条件的限制,应聘者需提供原创性强、影响力大的代表作,其中人文社会科学类4篇。
4.待遇(服务期10年,首聘期4年)
二、青年博士引进政策
(一)引进对象
国内外知名大学(研究机构)毕业的青年博士(年龄一般在35周岁以下,特别优秀的可适当放宽年龄限制)。
(二)首聘期制度
引进博士实行4年首聘期制度。
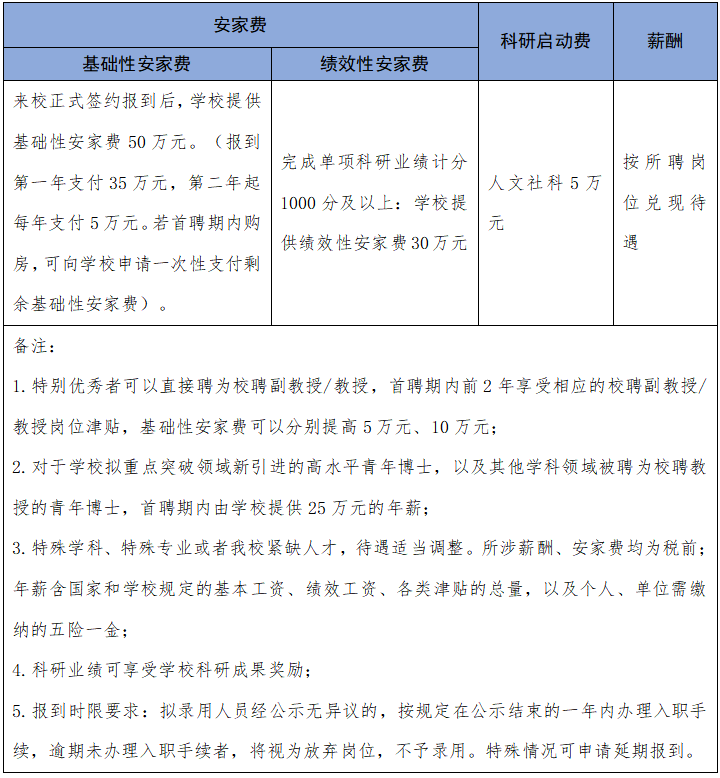
(三)待遇(服务期10年,首聘期4年)
三、目标任务、科研业绩等详细说明参见学校人力资源部发布的招聘公告,以学校政策为准。(请见文末,阅读原文)
05
报名方法
(一)报名方式:应聘者填写《浙江师范大学2022年专任教师应聘报名表》(附件1)和《浙江师范大学应聘人员科研成果评审表》(附件2),发送至邮箱wyxy@zjnu.cn
(二)联系方式:0579-82299168(陈老师)
学院网站:http://flc.zjnu.edu.cn
学院官微:浙师大外语风
快速投放简历通道:http://rsc.zjnu.edu.cn/2023/0313/c7374a426847/page.htm
